The Jaia Cloud is designed to provide:
- VirtualFleet: remote access to simulated fleets (intended to be a nearly identical "digital twin" of the corresponding real fleet, if one exists) for user training and scenario planning.
- CloudHub:
- remote mission planning and control of real fleets over the internet.
- remote access to data storage, analysis and visualization.
- control (start/stop/delete/create) of VirtualFleet
It is possible to have a VirtualFleet without a corresponding real fleet or vice-versa.

Definitions
Jaia Terms
- Cloud - remote internet-connected on-demand computing provided (in this case) by Amazon Web Services (AWS) on the Elastic Compute Cloud (EC2) virtual machine system.
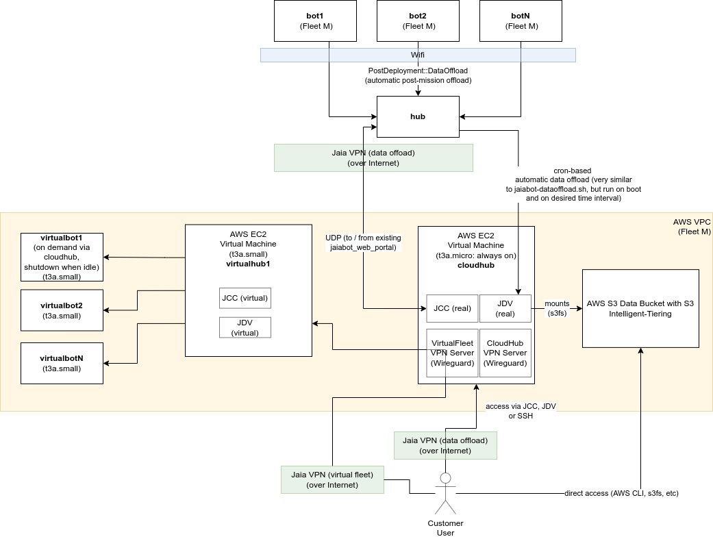
- CloudHub - A hub that lives in the Cloud. This machine is always-on. CloudHub always uses the Hub ID 30 with a given fleet. CloudHub can be one of two forms based on the communications links that are configured:
- Primary Cloudhub: This is a full featured hub running nearly the same software as a physical hub. It can only use the communications links that make sense over such a distance (currently Iridium, but not XBee or Wifi).
- Secondary Cloudhub: Essentially a "copy" (or secondary hub) of the real fleet's hub (or primary hub) that lives in the cloud rather than in the physical hub hardware. This can send commands / receive data from the real fleet efficiently. It is also used to manage the VirtualFleet.
- VirtualFleet - a set of VirtualBots and VirtualHubs that run in the cloud on virtual machines.
- VirtualBot - an amd64 version of the real bot that differs in that all the sensors/actuation are hooked up to simulators rather than the real hardware.
- VirtualHub - Similar to VirtualBot, just for a hub.
Amazon Web Services (AWS) Terms
- EC2 - Elastic Compute Cloud: AWS's Virtual Machine infrastructure.
- S3 - Simple Storage Service: AWS's data storage in the cloud with variable access latencies and corresponding costs.
- VPC - Virtual Private Cloud: a collection of networking components (subnets, internet gateways, firewall rules, etc) in an isolated environment from other VPCs that might exist in Jaia's or a customer's EC2 account for a given region.
Architecture
Each VPC has one and only one fleet. At a minimum this is a CloudHub machine, which is always on.
VPC
The components of the VPC include:
- Subnets:
- jaia__Subnet_CloudHub: A subnet for Cloudhub alone.
- jaia__Subnet_VirtualFleet_WLAN: A subnet for the VirtualFleet (uses the same private IP addresses as the real fleet's wireless LAN.
- Route tables:
- jaia__RouteTable: A simple routing table that sends all non LAN traffic to the internet gateway.
- Internet gateway:
- jaia__InternetGateway: A simple internet gateway with default configuration.
- Elastic IPs:
- jaia__CloudHub_VM__ElasticIP: A public IPv4 address for access to CloudHub.
- Security Groups (Firewalls):
- jaia__SecurityGroup_CloudHub: Allows access to VPNs only running on CloudHub.
- jaia__SecurityGroup_VirtualFleet: Allows access only within private network (jaia__Subnet_VirtualFleet_WLAN).
- Instances (Virtual Machines):
- CloudHub
- CloudHub VPN
- VirtualFleet VPN
- (optionally) VirtualHub1
- (optionally) VirtualBot1-N
Network addresses
The use of the jaia ip tool is recommended for determining IP addresses for a given node, id, fleet, etc.
The network address assignment for the Jaia Cloud is intended to complement the existing fleet specific VPN. This means that a given fleet may have up to three VPN subnets assigned:
- Real "fleet VPN": The fleet VPN for remote support (vpn.jaia.tech) - UDP port 51821 + fleet ID. Managed by vpn.jaia.tech.
- "VirtualFleet VPN": The virtual fleet VPN for access to the "digital twin" virtual fleet - UDP port 51820. Managed by the fleet's CloudHub.
- "cloudhub VPN": The data offload / remote control VPN for access to the real fleet from the CloudHub - UDP port 51821. Managed by the fleet's CloudHub.
These all need to be different because:
- The customer may choose the host both the virtualfleet and cloudhub VPN on their own (secure) AWS account and not provide Jaia access.
- Some customers will not have a VirtualFleet at all.
- Some customers may want to restrict access to the Cloudhub to a different set of users than those who have access to the VirtualFleet (e.g., trainees not able to accidentally command real fleet).
Additionally, each VPC has two subnets assigned as previously mentioned:
- CloudHub Subnet: 10.23.255.0/24 and 2001:db8:0:0::/64 where 2001:db8::/56 is replaced by the Amazon EC2 assigned IPv6 block for the VPC.
- VirtualFleet WLAN Subnet: 10.23.{flt}.0/24 and 2001:db8:0:2::/64 where 2001:db8::/56 is replaced by the Amazon EC2 assigned IPv6 block for the VPC.
IPv4
- Fleet VPN: The IPv4 addresses remain as assigned in VPN document: 172.23.flt.bot_or_hub, where flt = Fleet ID, bot_or_hub = 10 + hub ID or 100 + bot ID.
- VirtualFleet VPN / CloudHub VPN: No IPv4 addresses are assigned except for the VPN server itself (to allow connections from IPv4 only customers).
IPv6
Prefix
The prefix is fd00::/8 for unique local addresses as defined in RFC4193.
The full 48-bit prefix was (pseudo)-randomly generated as per RFC4193 for each of the three VPN classes.
| VPN Class | IPv6 Prefix |
| Fleet VPN | fd91:5457:1e5c::/48 |
| VirtualFleet VPN | fd6e:cf0d:aefa::/48 |
| CloudHub VPN | fd0f:77ac:4fdf::/48 |
| Physical WLAN | fddd:7f2e:3258::/48 |
Subnet
For each VPN class, the Subnet ID is the Fleet ID, so for example, VirtualFleet 3 would have the subnet fd6e:cf0d:aefa:3::/64. This allows up to 2^16 = 65536 fleets to be assigned.
Address
For a given node (bot or hub) on the VPN, the 64-bit interface identifier is given as ::0:hub_id for hubs, ::1:bot_id for bots, and ::2:customer_id for various customer machines (desktop / laptop / tablet). This allows up to 2^16 = 65536 bots and hubs to be assigned per fleet.
Some examples include:
| Bot (b) or Hub (h)? | ID | Fleet | Fleet VPN Address (s) | VirtualFleet VPN (v) Address (fN) | CloudHub VPN Address (c) |
| Bot | 5 | 4 | fd91:5457:1e5c:4::1:5 | fd6e:cf0d:aefa:4::1:5 | fd0f:77ac:4fdf:4::1:5 |
| Bot | 6 | 250 | fd91:5457:1e5c:fa::1:6 | fd6e:cf0d:aefa:fa::1:6 | fd0f:77ac:4fdf:fa::1:6 |
| Hub | 20 | 10 | fd91:5457:1e5c:a::14 | fd6e:cf0d:aefa:a::14 | fd0f:77ac:4fdf:a::14 |
| Hub (CloudHub (ch)) | 30 | 15 | fd91:5457:1e5c:f::1e | ffd6e:cf0d:aefa:f::1e | fd0f:77ac:4fdf:f::1e |
You can generate the values for the table above yourself using:
jaia ip b5sf4
jaia ip b5vf4
jaia ip b5cf4
jaia ip b6sf250
jaia ip b6vf250
jaia ip b6cf250
jaia ip h20sf10
jaia ip h20vf10
jaia ip h20cf10
jaia ip h30sf15
jaia ip h30vf15
jaia ip h30cf15
# OR
jaia ip chf15
AWS tags
AMI
- Name: jaiabot__rootfs-feature_aws-cloud-v1.0.0~alpha1+93+g66c96e1__code-v1.7.0
- jaiabot-rootfs-gen_version: 1.0.0~alpha1+93+g66c96e1
- jaiabot-rootfs-gen_repository: release
- jaiabot-rootfs-gen_repository_version: 2.y
- jaiabot-rootfs-gen_build-date: Fri 08 Dec 2023 02:20:27 UTC
- jaiabot-rootfs-gen_build-unixtime: 1702002064
VPC components (including Instances)
- Name: jaia__COMPONENT__CUSTOMER_NAME: COMPONENT is VPC, Subnet, SecurityGroup, etc.
- jaia_customer: CUSTOMER_NAME
- jaiabot-rootfs-gen_repository: same as AMI
- jaiabot-rootfs-gen_repository_version: same as AMI.
- jaia_fleet: Fleet ID
VM Instances
- all:
- Name: jaia__CloudHub_VM__CUSTOMER_NAME, jaia__VirtualHubN_VM__CUSTOMER_NAME, or jaia__VirtualBotN_VM__CUSTOMER_NAME
- jaia_instance_type: cloudhub, virtualfleet
- VirtualBot/VirtualHub:
- jaia_node_id: Bot ID or Hub ID
- jaia_node_type: "bot" or "hub"
Usage
Once connected to the appropriate VPN and hosts are configured in /etc/hosts, one can open a web-browser as usual to JCC, etc.
For fleet1, these would be:
# /etc/hosts
fd6e:cf0d:aefa:2::1 hub1-virtualfleet1
fd0f:77ac:4fdf:2::1e cloudhub-fleet1